

招生计划

为贯彻落实国家关于加快发展青少年校园足球的决策部署,充分发挥我校“全国青少年校园足球特色学校”的示范引领作用,2026年,我校足球运动专业计划面向全国选拔足球运动特长生18名,不分男女,择优录取。入选学生享受学费全免政策,纳入学校体育竞技系统一培养。
报名条件
初中毕业生,年龄不超过18周岁;
热爱足球运动,具备良好的体育道德和团队协作精神,无不良行为记录;
身体健康,无影响足球训练和比赛的重大伤病或疾病(需提供县级以上医院体检证明);
具备一定足球运动基础,初中阶段参加过校级以上足球比赛者优先。
费用说明
学费:全免,优秀学生学校将额外发放生活补贴
住宿费:1000元/学期
书本费:300元/学期
报名方式
扫描以下二维码,填写报名表

报名咨询:0752-5826678;0752-5976868
咨询微信:18813855527(罗校长)
选拔程序
(一)报名推荐:各初中学校根据选拔条件,推荐符合条件的优秀学生报名,学生也可自愿报名。报名时需提交报名表、身份证复印件、足球运动经历证明材料。
(二)资格审核:我校招生办公室对报名学生进行资格审核,确定参加测试学生名单。
(三)专项测试:组织通过资格审核的学生进行足球专项技能测试,按照后附评分标准进行评分。
(四)综合评审:根据专项测试成绩及综合素质表现,择优确定预录取名单。
考试时间

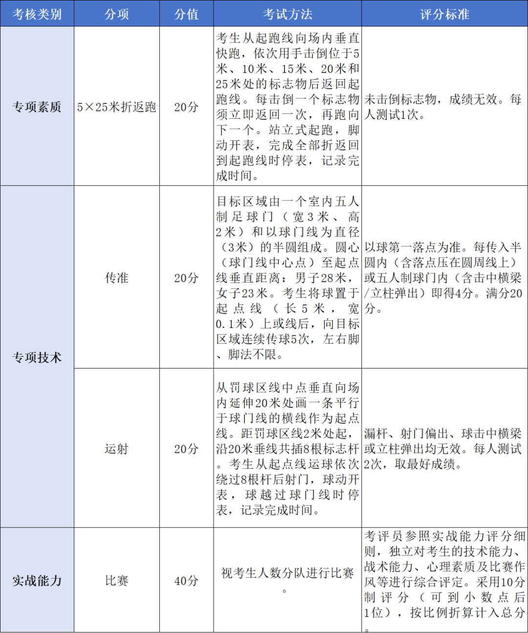
考试方法与评分标准
本次选拔统一使用标准5号足球。
(一)非守门员(满分100分)

(二)守门员(满分100分)

录取办法
专项测试成绩满分为100分,60分及以上为合格。在专项测试合格的基础上,从高分到低分择优录取。
初中阶段获得国家二级及以上运动员等级证书者,或在省级及以上教育、体育行政部门主办的足球比赛中获得前六名的主力队员,可优先录取。

学校介绍

惠州市现代职业技术学校是经惠州市教育局批准成立的全日制中等职业学校,2025年获评“全国青少年校园足球特色学校”。学校始终坚守“无运动·不现代”的核心体育办学理念,将体育健康类特色校建设作为发展的重要战略方向,深耕足球教育领域,以军教体融合为抓手,兼顾学子足球梦想与学业成长,致力于打造特色鲜明、实力雄厚的足球人才培养基地,为热爱足球的青少年铺就成长成才之路。

学校设施基础完备,训练条件优越,为足球特长生训练提供坚实保障。校内足球场地底蕴深厚,承载着厚重的体育历史,曾是意大利拉齐奥广东学校及八一足球训练基地旧址,还曾成功承办甲A联赛等高水平职业足球赛事,场地质量与配套设施均达到专业训练标准。

目前,学校拥有11人制标准足球场1片、8人制标准足球场2片,同时预留可拓展足球训练场地近15000平方米,充足的场地资源能够满足特长生日常训练、技能提升及赛事演练需求。此外,学校已成功获批承办2026年广东省中小学足球锦标赛,将为学子提供近距离接触高水平赛事、交流切磋的宝贵平台。

学校现有体育教师36人,其中足球专项教师5人,师资队伍结构合理、实力过硬,既有具备职业足球经历的专业教练,能够传授前沿的足球技能与战术技巧,也有长期深耕青少年足球训练的资深教师,熟悉青少年成长规律与训练方法,可提供系统、全面的指导。同时,学校与惠州市青少年足球协会携手,共同承办惠州地区足球教练员资质培训工作,充分彰显了学校在区域足球人才培养领域的引领地位,也为足球特长生搭建了更广阔的学习与交流平台。


培养与管理

学校聚焦学生全面发展,定制专属成长方案:
01
特色育人模式:
坚持军教体深度融合,将军事素养培育与足球技能、文化学习相结合,严格落实每天1节体育课,保障每日综合体育活动时间不少于2小时,兼顾技能提升与文化课学习,全力实现“文体双优”,培养兼具纪律意识、专业技能与文化素养的复合型人才。

02
专属培养体系:
录取的足球特长生统一编入足球运动专业班级,学校量身定制专属培养方案,配备优秀教练团队,充分依托校内专业足球场地设施,开展系统的足球理论、专项技能及体能训练,精准提升学子竞技水平。


03
实战锤炼平台:
常态化组织学子参与各类高水平赛事,包括广东省“省长杯”、省青少年足球联赛、中国青少年足球联赛等,以赛代练,在实战中锤炼竞技本领、磨砺拼搏意志,培养团队协作能力,为学子积累赛事经验、拓宽成长视野。


考证与升学

学校搭建多元成长平台,为足球特长生的升学、就业保驾护航:
Part.1
考证赋能:
学校专属提供教练员证、裁判员证、运动员证考取渠道,全程提供专业指导,帮助学子夯实职业基础,拓宽未来就业方向,为从事足球相关行业筑牢根基。
Part.2
多元升学:
① “3+证书”高考:可考入广东体育职业技术学院、广州体育职业技术学院等知名体育类大专院校;
② 体育单招:直接考取对应体育专业院校。

选择现代职校
就是选择一片足球热土
加入我们
让梦想在绿茵场上起航!


撰稿|李美琼
排版 | 林芯茹
一审一校 | 李美琼
二审二校 | 罗凯如
三审三校 | 叶治斌
图片|招生宣传处融媒体中心

扫一扫 关注我们
微信号|18813855527
咨询热线|0752-5826678(罗校长)


